作为一门新兴学科,康复医学是减轻和消除人的功能障碍、弥补和重建人的功能缺失、设法改善和提高人的各方面功能的医学学科。康复治疗包括脑卒中等神经系统疾病康复、骨关节肌肉疾病和伤残康复、老年康复、儿童疾病康复、精神残疾康复等。
近日,贵州贵阳一16岁女孩术后怕疼不配合康复训练,被主治医生在病房当场训哭。医者仁心,但是康复训练还需坚持。近年来,我国人口老龄化不断加剧,社会对康复医学的重视程度不断提高,中国康复医疗市场规模不断扩大。
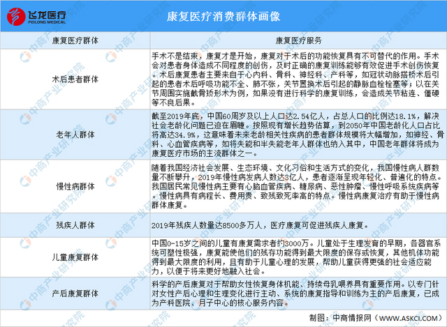
康复医疗消费群体众多
康复医学是一种运用多种手段促进残疾人和患者康复的医学学科。在人口老龄化加剧、慢性病致残率上升、残疾人数增加、百姓健康消费需求升级及国家政策红利等多种因素的驱动下,康复医疗服务需求群体不断扩大,而不同群体也呈现出不同的需求特点。从当下康复患者画像来看,康复医疗的消费者群体主要包含术后患者群体、老年人群体、慢性病群体、残疾人群体、儿童康复群体、产后康复群体等。

康复专科医院增加
40年来,中国康复医疗服务能力不断加强,公立综合医院已经逐步建立起完善的康复医学科体系,民营专科医院也逐渐形成了规模化、体系化的发展态势。报告显示,康复专科医院数量持续增长,2011年全国康复专科医院301家,2018年增至637家,其中民营专科医院发展迅速,高达485家,占比约76%。

康复医疗市场潜力大
报告根据《中国卫生健康统计年鉴》康复专科医院收入与诊疗人次,估算出2018年中国康复医疗市场总消费约为583亿元,2011-2018年附和增长率为26.9%。报告推算2021年中国康复医疗服务市场规模约为1032亿元。人口老龄化加速、慢性病人口数量增加、居民康复意识增强以及国家对残疾人康复需求的重视与财政支持共同推动康复需求增长,报告预测2025年中国康复医疗服务市场规模将达2207亿元。

新技术突破为康复带医疗来更大发展
1、物联网技术
物联网把康复医疗服务真正的引向了家庭。另外一个重要的技术是可穿戴式设备,可穿戴式设备和物联网技术的融合,实现了医疗服务无边界无距离无时间限制的突破。
2、康复机器人
把机器人的意愿和人的意愿结合起来,延展了患者的肢体功能,是推动康复医疗发展的重要技术。
2019年外星舱脊柱定位周期牵引、脊柱减压系列产品被中国医学装备人工智能联盟《医学装备人工智能产品集》收录。
3、虚拟情景训练(VR训练)
计算机可以把所有运动训练变成玩游戏,也可以在安全的环境下训练危险的动作,比如模拟场景的滑雪训练,在安全的环境中也可以开展危险的动作训练。
4、新兴材料
新兴材料的突破会带来康复医疗重大发展,比如过去打的石膏绷带,把石膏放在水里石膏才会变硬,现在有一种特别的材料,放在烤箱里就变软像棉花一样,缠在患者身上温度接近体温,就会变成石膏的硬度。这种新型材料的可塑性有了很大的提升,会带来各种辅助器具的革命性变化。
文章来源:中商产业研究院