《儿童青少年脊柱弯曲异常防控技术指南》附件:脊柱弯曲异常筛查技术要点
一、筛查准备
(一)筛查原则。
以筛检出脊柱弯曲异常为原则,尤其以脊柱侧弯为主。
(二)筛查机构和人员。
筛查机构包括疾病预防控制中心、医院、社区卫生服务中心、乡镇卫生院、妇幼保健院和中小学卫生保健机构等,并具备符合要求的筛查人员。筛查人员应为经过严格培训并经考核合格的专业技术人员。
(三)筛查场所。
建议选择学校作为脊柱弯曲异常的筛查地点,筛查场所应明亮、干净、整洁,并保持安静。设有等候区以及检查区。检查区男女生分开,配备诊察床。窗户应配置窗帘,室内视频监控为关闭状态。
(四)筛查仪器设备。
躯干旋转测量仪等专业仪器及相关设备。
(五)筛查注意事项。
开展筛查工作前,由学校向学生和家长进行宣传,充分告知脊柱弯曲异常筛查的必要性,发放并回收知情同意书和个人信息表。筛查过程中,筛查人员需加强对学生、家长以及在校教师的宣传教育,提高其对脊柱弯曲异常的警惕性,使其充分认识到筛查的必要性。
二、筛查要点和流程
(一)脊柱侧弯检查。
1.一般检查。
男受检者上身裸露,女受检者上身穿内衣,脱鞋,取自然站立姿势,双足与肩等宽,双目平视,手臂自然下垂,掌心向内。
从背面观察受检者:
(1)双肩是否等高,头部是否居中;
(2)左右肩胛骨在脊柱两侧是否对称,肩胛下角是否等高;
(3)两侧腰凹是否对称;
(4)两侧髂嵴是否等高(即骨盆是否水平);
(5)棘突连线是否倾斜或偏离正中线。
2.前屈试验(Adam’s试验)。

图1 前屈试验示意图
在光线明亮处,暴露脊背的受检者背向检查者,检查者嘱其直膝、合足、立正,双臂伸直合掌,低头后缓慢向前弯腰至90°左右,双手合掌逐渐置于双膝间(以免受检者躯干和肩假性偏移)。检查者眼睛应与受检者背部在同一高度,目光平行随受检者弯曲由头至尾,从胸椎至腰椎,观察脊柱两侧是否高低不平。如果前屈试验下出现背部任何部位的不等高则视为前屈试验阳性,往往提示有椎体旋转,应高度怀疑存在脊柱侧弯。前屈试验示意图如图1所示。此外,在脊柱侧弯一般检查时出现双下肢不等长的受检者应采用坐位进行前屈试验。
3.躯干旋转测量仪检查。
以利用躯干旋转测量仪检查为例,见图2。受检者继续保持图1前屈试验姿势,以躯干旋转测量仪分别测量受检者脊柱各段(胸段、胸腰段、腰段),记录最大偏斜角(ATR)及部位,如背部不对称最严重处超过5°时,则高度疑似脊柱侧弯。在筛查中,ATR≥5°的情况包含绝大部分Cobb角≥10°的脊柱侧弯。
检查时应注意:①观察时视线一定是与患处在同一水平上;②使用测量仪时,双手握持工具,双手不可用力往下摁压;③测量时,测量仪中线对准棘突,且需与地面垂直,测量仪的“0”刻度应在棘突上方。

图2 躯干旋转测量仪检查示意图
4.脊柱运动试验。
一般检查异常或前屈试验阳性或ATR≥5°者,均需进行脊柱运动试验,使之缓慢地做脊柱前屈、背伸、左侧弯、右侧弯和左右扭转运动各两次,然后取自然站立姿势。检查者再次对受检者进行躯干旋转测量仪检查。
5.脊柱侧弯筛查结果判定。
脊柱侧弯的结果评定见表1。

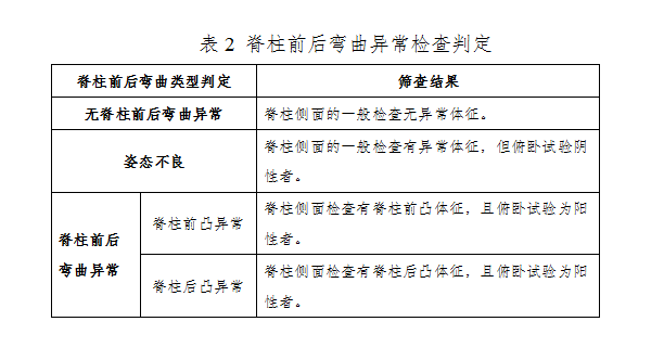
(二)脊柱前后弯曲异常检查。
1.一般检查。
受检者上身裸露,取自然站立姿势,侧向检查者。正常时,外耳道、肩峰、大转子在同一垂直线上。若外耳道在肩峰、大转子垂直面之后,脊柱过度前凸性弯曲,以腰段脊柱多发,脊柱的腰曲增大,表现为站立时腹部明显前凸、腰后部前凸增加、臀部明显后凸,则为脊柱前凸体征,可能为脊柱前凸异常。
若外耳道在肩峰、大转子垂直面之前,脊柱的胸曲增大,表现为前胸部塌陷、头颈部前移、腹部向后凹陷,则为脊柱后凸体征,可能为脊柱后凸异常。
2.俯卧试验。
一般用于检查怀疑为脊柱前后弯曲异常者,使其在诊察床上平直俯卧,放松,观察脊柱后凸或前凸是否完全消失,如果后凸或前凸体征仍明显存在者,则应考虑有脊柱后凸或前凸的可能,俯卧试验为阳性。
3.脊柱前后弯曲异常结果评定。
脊柱前后弯曲异常的结果评定见表2。

表2 脊柱前后弯曲异常检查判定
(三)结果记录。
筛查人员应及时将筛查结果记录于《脊柱弯曲异常筛查结果记录表》(表3),并存档于学生健康档案中。

表3 脊柱弯曲异常筛查结果记录表
(四)脊柱弯曲异常筛查流程图。

图3 脊柱弯曲异常筛查流程图
(五)筛查结果的运用。
筛查机构应及时整理、保存相关资料,确保学生信息安全,并将脊柱弯曲异常筛查结果纳入学生健康档案;及时将检查结果反馈给受检学生及家长和学校,并提出建议。筛查结果不具有诊断意义,应到具备有效执业许可证的医疗机构进一步检查以确诊。
1.评定结果为“正常”的受检者,无需转诊,不需要进行干预,继续保持健康行为,针对不良行为进行改善,定期随访,参加年度筛查监测;
2.评定结果为“姿态不良”者,无需转诊,需改变不良行为,增加体育锻炼,定期复筛;
3.评定为“脊柱侧弯”或“脊柱前凸异常”或“脊柱后凸异常”者,筛查机构和学校应将其筛查异常结果告知家长,派发脊柱弯曲异常的科普手册,并建议至正规医院专科门诊就诊。