欢迎您进入中医高端康复医疗设备开拓者-郑州飞龙医疗设备官网!

飞龙医疗—中医高端康复医疗设备开拓者
15年研发生产经验,服务全国上百家医疗机构

飞龙医疗设备咨询热线
400-992-8768
资讯默认广告
当前位置:首页 » 飞龙医疗资讯中心 » 飞龙医疗动态 » 飞龙医疗:打响专利保卫战(续)

飞龙医疗:打响专利保卫战(续)

文章出处:网责任编辑:作者:人气:-发表时间:2016-10-31 14:37:00【

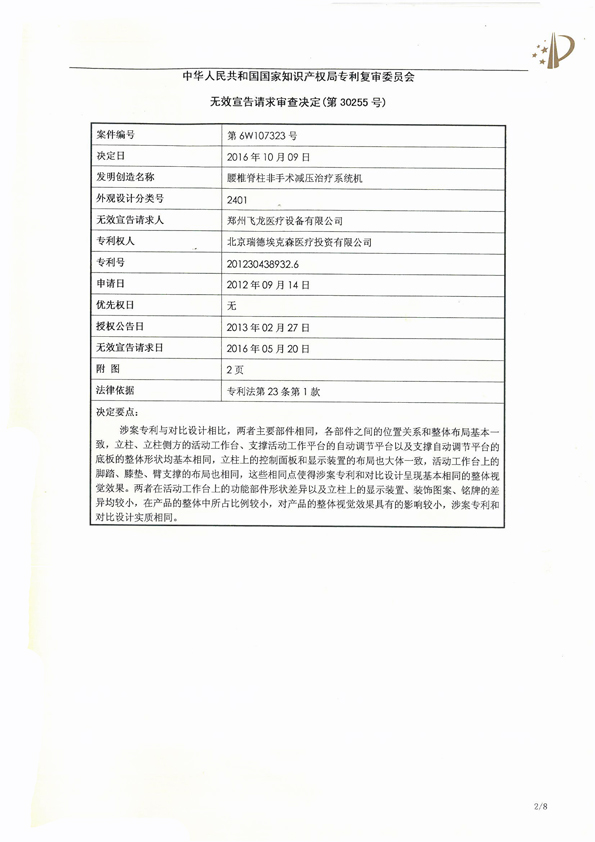
北京瑞德医疗SDS9800外观专利权宣告全部无效

  2016年10月17日,中华人民共和国国家知识产权局发布第30255号《专利复审委员会审查决定书》,在此决定书中明确规定:根据专利法第46条第1款的规定,专利复审委员会对无效宣告请求人就上述专利权所提出的无效宣告请求进行了审查,决定宣告北京瑞德埃克森医疗投资有限公司外观专利权(专利号201230438932.6)全部无效。以下是该文件原件扫描件:

北京瑞德医疗外观专利宣告无效

北京瑞德医疗外观专利宣告无效

北京瑞德埃克森医疗腰椎外观专利权宣告无效

北京瑞德埃克森医疗腰椎外观专利权宣告无效北京瑞德埃克森医疗腰椎外观专利权宣告无效北京瑞德埃克森医疗腰椎外观专利权宣告无效北京瑞德埃克森医疗腰椎外观专利权宣告无效北京瑞德埃克森医疗腰椎外观专利权宣告无效北京瑞德埃克森医疗腰椎外观专利权宣告无效